股票代码:688659
首页
走进必一运动
企业简介
>
企业文化
>
企业荣誉
>
产品与服务
脱硝催化剂
>
除尘滤袋
>
业绩案例
>
钢铁智能化控制系统
>
创新发展
研究院简介
>
行业前沿
>
资讯中心
必一运动动态
>
行业动态
>
媒体报道
>
企业党建
必一运动党建
>
党建学习
>
党建动态
>
投资者关系
联系我们
加入我们
>
联系我们
>
|
股票代码:688659
中文
EN
CN
400-833-2866
EN
资讯中心
业内19年专业锤炼、促进环保行业新业态融合
必一运动动态
行业动态
媒体报道
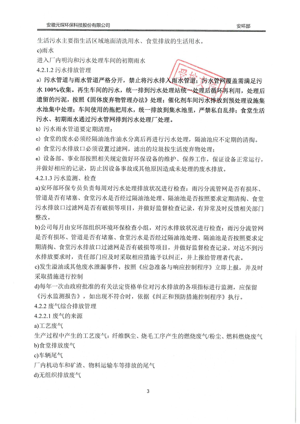
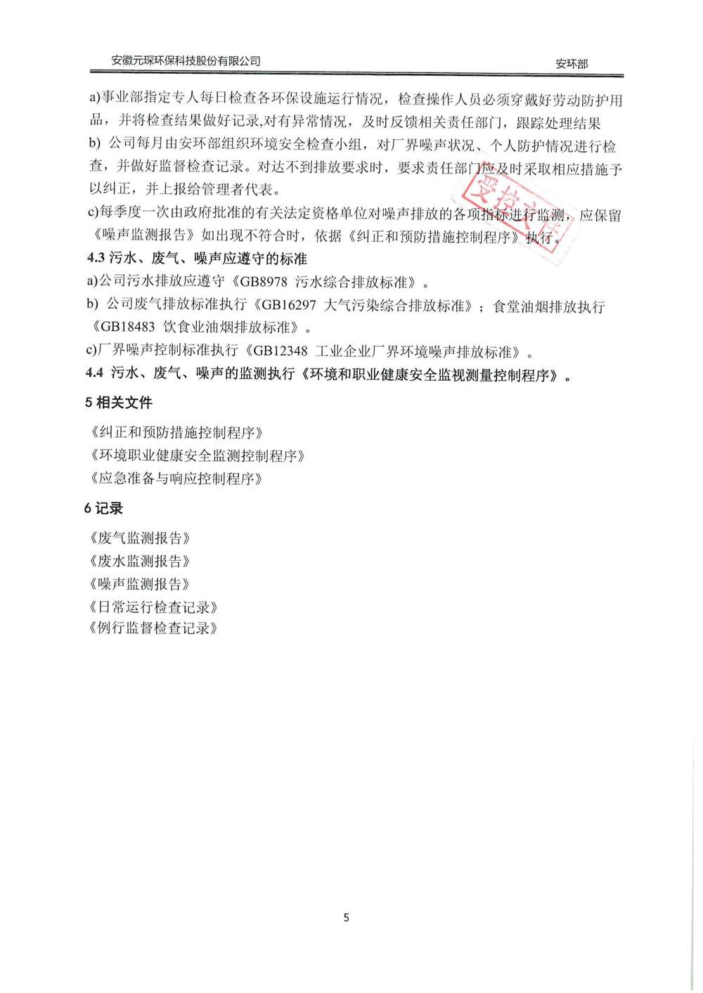
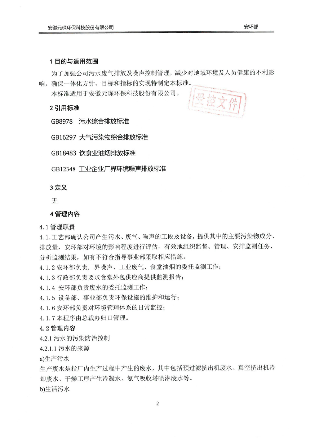
安徽必一运动环保科技股份有限公司废水、废气、噪声管理办法
发布日期:2023-05-12 浏览次数:565
返回列表
上一篇:安徽必一运动环保科技股份有限公司排污许可证
下一篇:安徽必一运动环保科技股份有限公司化学品管理办法